-
Notifications
You must be signed in to change notification settings - Fork 0
Description
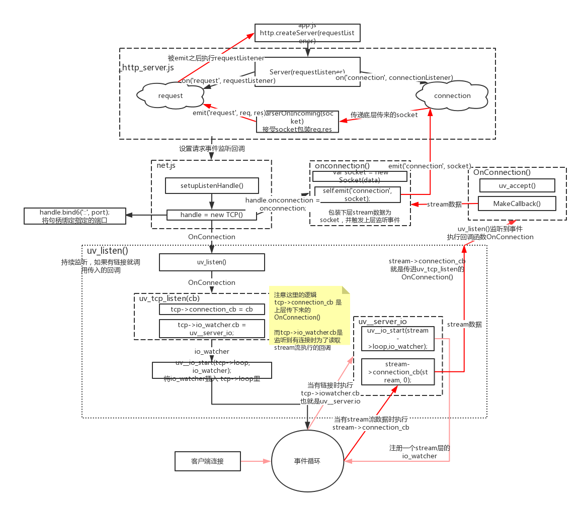
自顶向下 —— listen(80)和回调函数的调用
用户层 —— app.js
回到代码中,我们使用了listen(80)怎么就可以监听事件了呢?
// app.js
var http = require('http');
function requestListener(req, res) {
res.end('hello world');
}
var server = http.createServer(requestListener);
server.listen(80);在http.js中createServer创建一个Server对象并返回:
//node-v8.9.0/lib/http.js
function createServer(requestListener) {
return new Server(requestListener);
}在_http_server中定义了这个Server类:
//node-v8.9.0/lib/_http_server.js
function Server(requestListener) {
if (!(this instanceof Server)) return new Server(requestListener);
net.Server.call(this, { allowHalfOpen: true });
if (requestListener) {
this.on('request', requestListener);
}
this.on('connection', connectionListener);
}
function connectionListener(socket) {
parser.onIncoming = parserOnIncoming.bind(undefined, this, socket, state);
}
function parserOnIncoming(server, socket, state, req, keepAlive) {
res.shouldKeepAlive = keepAlive;
DTRACE_HTTP_SERVER_REQUEST(req, socket);
LTTNG_HTTP_SERVER_REQUEST(req, socket);
COUNTER_HTTP_SERVER_REQUEST();
server.emit('request', req, res);
}
http层的Server类继承了socket层(net.js)的Server类。并添加request和connection事件监听器。- 当有连接到来时,
socket层会触发connection事件 - 监听着这个事件的
http层函数connectionListener调用parserOnIncoming,拿到来自socket层的一个socket对象,进行跟http协议相关的处理,把http请求相关的数据封装成req、res两个对象,然后触发request事件,把req、res传给在app.js用户定义的requestListener回调函数。
Socket层 —— net.js
net.Server是负责 socket 层的 Server 类:
// node-v8.9.0/lib/net.js
function Server(options, connectionListener) {
if (!(this instanceof Server))
return new Server(options, connectionListener);
EventEmitter.call(this);
}
util.inherits(Server, EventEmitter);
Server.prototype.listen = function(...args) {
listenInCluster(this, null, -1, -1, backlogFromArgs);
}
function listenInCluster(server, address, port, addressType,
backlog, fd, exclusive) {
if (cluster.isMaster || exclusive) {
// Will create a new handle
// _listen2 sets up the listened handle, it is still named like this
// to avoid breaking code that wraps this method
server._listen2(address, port, addressType, backlog, fd);
return;
}
}
function setupListenHandle(address, port, addressType, backlog, fd) {
rval = createServerHandle(address, port, addressType, fd);
this._handle = rval;
this._handle.onconnection = onconnection;
this._handle.owner = this;
}
Server.prototype._listen2 = setupListenHandle; // legacy alias
function onconnection(err, clientHandle) {
var handle = this;
var self = handle.owner;
var socket = new Socket({
handle: clientHandle,
allowHalfOpen: self.allowHalfOpen,
pauseOnCreate: self.pauseOnConnect
});
socket.readable = socket.writable = true;
self.emit('connection', socket);
}
// node-v8.9.0/lib/net.js
const { TCP } = process.binding('tcp_wrap');
function createServerHandle(address, port, addressType, fd) {
handle = new TCP();
return handle;
}设置listen环节 —— 设置onconnection
A. 设置listen环节
Server.prototype.listen() -> listenInCluster() -> server._listen2()
而 server._listen2()就是setupListenHandle函数,它创建了一个 TCP 类对象(注意了TCP不是C++本身的类,而是C++用来表示js类的 FunctionTemplate )赋值给this._handle,并给它的onconnection属性赋上onconnection回调函数。
回调环节 —— 调用onconnection
当有连接到来时,底层回调了TCP类的onconnection函数(self._handle.onconnection),并传过来一个 clientHandle,onconnection 把 clientHandle 封装成 socket 对象,并触发 connection 事件,把 socket 传给上层的 connectionListener 监听器。
TCP层 —— tcp_wrap.cc
上面说到 socket 层的 Server 类与下层的交互是通过 this._handle —— TCP类对象。
// node-v8.9.0/src/tcp_wrap.cc
Local<String> tcpString = FIXED_ONE_BYTE_STRING(env->isolate(), "TCP");
// 创建一个函数模板,在js文件中使用 TCP 表示这个类
Local<FunctionTemplate> t = env->NewFunctionTemplate(New);
t->InstanceTemplate()->Set(env->onconnection_string(), Null(env->isolate()));
// 将方法设置到函数模板的原型上
env->SetProtoMethod(t, "open", Open);
env->SetProtoMethod(t, "bind", Bind);
env->SetProtoMethod(t, "listen", Listen);
env->SetProtoMethod(t, "connect", Connect);
void TCPWrap::Listen(const FunctionCallbackInfo<Value>& args) {
TCPWrap* wrap;
ASSIGN_OR_RETURN_UNWRAP(&wrap,
args.Holder(),
args.GetReturnValue().Set(UV_EBADF));
int backlog = args[0]->Int32Value();
int err = uv_listen(reinterpret_cast<uv_stream_t*>(&wrap->handle_),
backlog,
OnConnection);
args.GetReturnValue().Set(err);
}
listen环节 —— TCPWrap::Listen
看到 TCP 这一层,执行 listen 时传给下层的回调函数是 OnConnection,而且可以看到与这一层交互的下一层就是。
.TCP层使用 libuv 的接口 —— uv_listen 监听到来的连接
libuv文档对uv_listen的定义:
开始监听传入的连接。 backlog表示内核可能排队的连接数。 当收到新的传入连接时,会调用
uv_connection_cb回调。
注意到 t->InstanceTemplate()->Set(env->onconnection_string(),Null(env->isolate()));这段代码将函数模版t的类属性 onconnection 被设置成了 null 。在上文执行 this._handle.onconnection = onconnection;才将其设置成了真正有效的函数。
回调环节
.OnConnection:使用来执行js的函数
// node-v8.9.0/src/connection_wrap.cc
void ConnectionWrap<WrapType, UVType>::OnConnection(uv_stream_t* handle,
int status) {
// 得到客户端传来的stream流数据并转化类型
WrapType* wrap_data = static_cast<WrapType*>(handle->data);
if (status == 0) {
// 得到客户端,如果失败返回<0的值
if (uv_accept(handle, client_handle))
return;
// 将客户端对象赋值给handle
argv[1] = client_obj;
}
// 调用回调函数并传入数据
wrap_data->MakeCallback(env->onconnection_string(), arraysize(argv), argv);
}
关于MakeCallback的实现在AsyncWrap类 —— TCPWrap的基类:
// node-v8.9.0/src/async_wrap.cc
MaybeLocal<Value> AsyncWrap::MakeCallback(const Local<Function> cb,
int argc,
Local<Value>* argv) {
async_context context { get_async_id(), get_trigger_async_id() };
return InternalMakeCallback(env(), object(), cb, argc, argv, context);
}
// node-v8.9.0/src/node.cc
MaybeLocal<Value> InternalMakeCallback(Environment* env,
Local<Object> recv,
const Local<Function> callback,
int argc,
Local<Value> argv[],
async_context asyncContext) {
ret = callback->Call(env->context(), recv, argc, argv);
}
当新的客户端连接到来时,libuv的 uv_listen监听到连接并调用回调函数 OnConnection ,在该函数内执行 uv_accept 接收连接
libuv文档对uv_accept的定义:
这个函数与uv_listen()一起使用来接受传入的连接。 在接收到uv_connection_cb接受连接后调用此函数。 在调用这个函数之前,客户端句柄必须被初始化。 <0返回值表示错误。
最后将js层的回调函数 onconnection (保存在 env->onconnection_string() )和接收到的客户端 stream 数据传入 MakeCallback 中。在 MakeCallback 中执行js层的 onconnection 函数。
libuv层
在app.js里面的server.listen(80),通过http.Server -> net.Server -> TCPWrap,终于到达了libuv层。这一层,我们看到6.1节的数据结构的使用细节。关于io观察者如何被保存、如何被事件循环取出使用的细节,我们看6.3节。
int uv_listen(uv_stream_t* stream, int backlog, uv_connection_cb cb) {
int err;
switch (stream->type) {
case UV_TCP:
err = uv_tcp_listen((uv_tcp_t*)stream, backlog, cb);
break;
case UV_NAMED_PIPE:
err = uv_pipe_listen((uv_pipe_t*)stream, backlog, cb);
break;
default:
err = -EINVAL;
}
}
int uv_tcp_listen(uv_tcp_t* tcp, int backlog, uv_connection_cb cb) {
static int single_accept = -1;
int err;
tcp->connection_cb = cb;
tcp->flags |= UV_HANDLE_BOUND;
/* Start listening for connections. */
tcp->io_watcher.cb = uv__server_io;
uv__io_start(tcp->loop, &tcp->io_watcher, POLLIN);
return 0;
}
void uv__server_io(uv_loop_t* loop, uv__io_t* w, unsigned int events) {
uv__io_start(stream->loop, &stream->io_watcher, POLLIN);
/* connection_cb can close the server socket while we're
* in the loop so check it on each iteration.
*/
while (uv__stream_fd(stream) != -1) {
err = uv__accept(uv__stream_fd(stream));
stream->accepted_fd = err;
stream->connection_cb(stream, 0);
}
}
listen环节
看到 uv_tcp_listen 函数,它是 uv_listen 的具体实现。通过调用 uv__io_start 把自身的 io_watcher 注册进 tcp->loop(理解为 default_loop_struct —— 事件循环的数据结构)。
这里注意到,从上层传过来的 cb 回调函数也就是 TCPWrap::OnConnection 保存在了 tcp->connection_cb ,而 tcp->io_watcher.cb 保存的是 uv__server_io。
回调环节
当有连接到来时,事件循环直接调用的cb是 tcp->io_watcher.cb,也就是 uv__server_io,先执行 uv__io_start将 stream->io_watcher 注册进事件循环。当有stream数据到来时 uv__accept 拿到到来的连接,再调用 stream->connection_cb 并传入到来的stream数据。( )
再疏通一下这里比较绕的地方:
stream->connection_cb 也就是tcp->connection_cb ,而 tcp->connection_cb = cb; 这行代码指明tcp->connection_cb就是传进来的OnConnection函数。
所以 stream->connection_cb 就是 OnConnection 函数。
这里提一下:
uv_tcp_t is a ‘subclass’ of uv_stream_t.
TCP 是一种面向连接的流式协议, 因此是基于 libuv 的流式基础架构上的.
所以uv_tcp_t 是 uv_stream_t 的一个子类
最后看下 uv__io_start 函数把 I/O 观察者保存到指定的事件循环数据结构 —— loop。来看看 uv__io_start 的细节:
void uv__io_start(uv_loop_t* loop, uv__io_t* w, unsigned int events) {
...
if (QUEUE_EMPTY(&w->watcher_queue))
QUEUE_INSERT_TAIL(&loop->watcher_queue, &w->watcher_queue);
if (loop->watchers[w->fd] == NULL) {
loop->watchers[w->fd] = w;
loop->nfds++;
}
}
这里的loop就是事件循环数据结构体(例如tcp->loop),w就是I/O观察者结构体(例如 tcp->io_watcher.cb)。
可以看到,添加一个io观察者需要两步操作:
使用 QUEUE_INSERT_TAIL 往 loop->watcher_queue 添加 I/O 观察者。
把 I/O 观察者保存在 loop->watchers 中 —— 以fd文件描述符为索引的数组。loop->watchers 实际上类似于映射表的功能,而不是观察者队列
总结
发起 I/O
- 用户在
Javascript代码引入底层模块,v8引擎加载Node核心模块(C++),将参数和回调函数传入到核心模块 - Node 核心模块(C++)会将传入的参数和回调函数封装成一个请求对象(request)
- 将这个请求对象推入到 I/O 线程池等待执行
Javascript发起的异步调用结束,Javascript线程继续执行后续操作。
执行回调
- I/O 操作完成后,会将结果储存到请求对象的
result属性上,并发出操作完成的通知 - 每次事件循环时会检查是否有完成的 I/O 操作,如果有就将请求对象加入到 I/O 观察者队列中,之后当做事件处理;
- 处理 I/O 观察者事件时,会取出之前封装在请求对象中的回调函数,执行这个回调函数,并将
result当参数,以完成Javascript回调。
