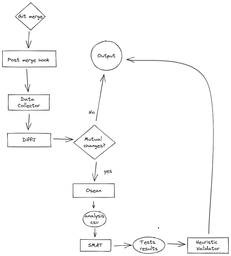
The semantic analysis merge(SAM) tool can be used to identify behaviour changes, that are caused by semantic conflicts after changes in the same region of the code.
- Java 8
- Maven
- Python3
- Setup
JAVA_HOMEandMAVEN_HOMEenvironment variables
to install the semantic analysis merge tool in your local repository, simply run
./setup.sh ${path_to_your_repository}
The post merge hook is called after the commit is done and there is already a generated merge commit.
By comparing the parents and the ancestor of this merge commit, its possible to find mutual changes on functions and check if there was a behaviour change by executing test cases.
