Gameplay-Ability-System For Unity
-
Updated
Feb 27, 2026 - C#
Gameplay-Ability-System For Unity
An Action RPG sample project is upgraded to the latest Unreal Engine, It works with UE 5.3+. It is a great learning resource for GAS (Gameplay Ability System)
Unity Gameplay Ability System Framework
A game framework base on ETCore.
A collection of utility functions, nodes and other things that can come in handy in Unreal Engine projects of any type.
Implementation of Lyra GAS Input System using GameplayTags to handle input.
Multiplayer Action RPG game project developed in Unreal Engine 5 using Gameplay Ability System.
A flexible and extensible Gameplay Ability System for Unity, inspired by Unreal Engine's GAS. Designed to manage abilities, attributes, and effects with ease.
Paragon GAS (P-GAS) is a gameplay ability system sample that teaches developers how to use several of Unreal Engine features together to build a GAS-powered combat system using free FAB store assets.
Provides an Unreal Engine sample project for demonstrating how to use the (pre-alpha) OpenPF2 Role Playing Game (RPG) framework.
A SimpleGAS is a set of tutorials for entry-level Unreal Engine enthusiasts who wants to leverage the power of the Gameplay Ability System in their prototypes with minimum C++ setup and focus on creating abilities using Blueprints.
This Unity project implement the Gameplay Ability System and provides a demo of an ARPG.
Unreal GAS-like gameplay framework plugin for Godot (C#).
A production-ready, modular Unity framework with UE-inspired Gameplay Ability System, zero-GC infrastructure, and hot-update support. Battle-tested, DI-friendly, and cross-platform optimized.
The Interaction plugin is a versetile system meant for actor to actor communication. The project includes ways for player interaction and a logic building block system for level interactions. Future goal is to build it on Unreal Engine's Gameplay Ability System.
The Ability plugin is a library for useful GAS base classes.
Unreal Engine plugin that contains base classes to implement the Gameplay Ability System
Unreal Engine Plugin for extending the GAS in a Lyra-like manner.
Unreal GAS-like gameplay framework for C# (engine-agnostic).
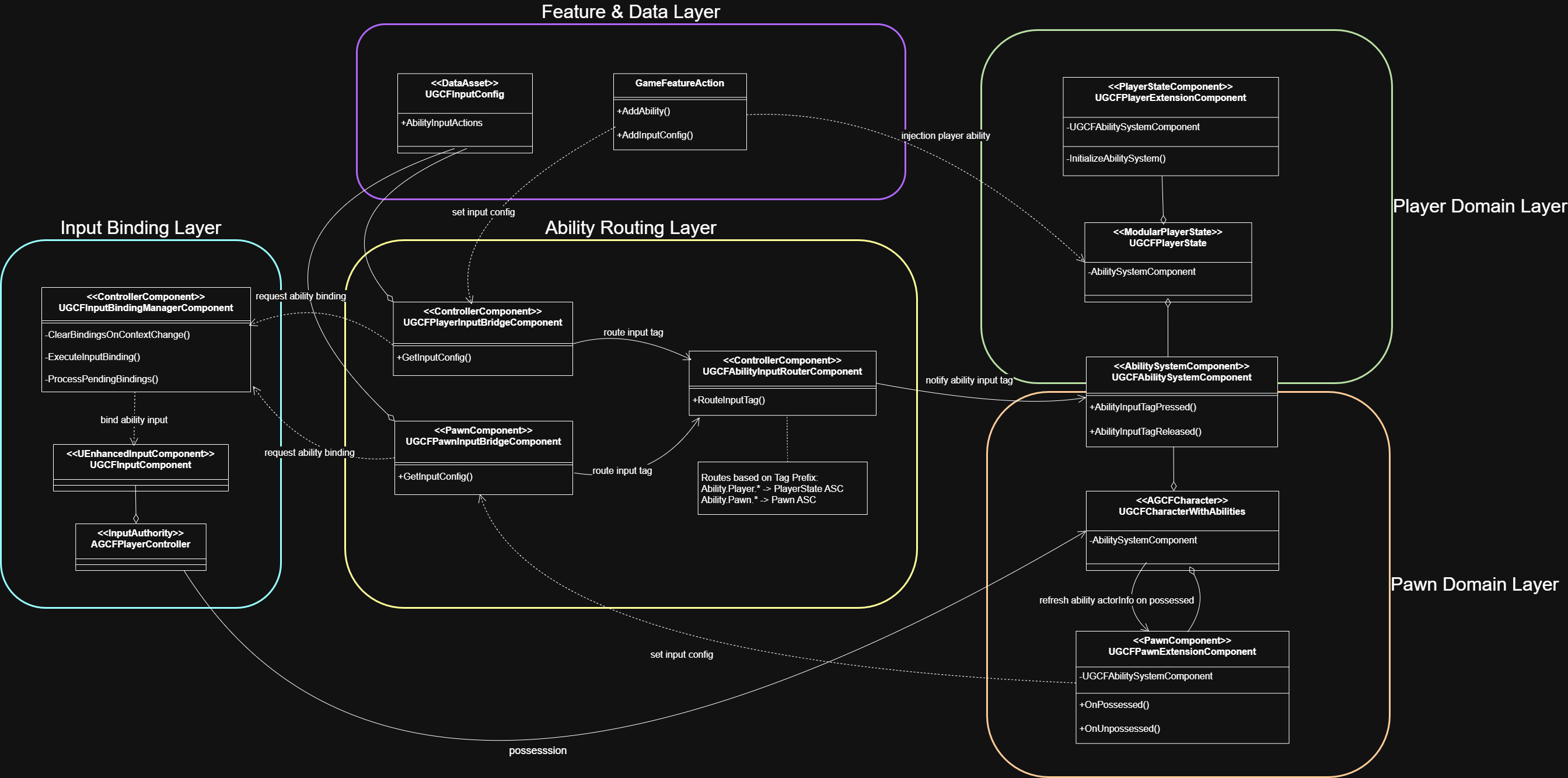
A highly extensible, modular multiplayer game framework for Unreal Engine 5. Features a Dual ASC architecture, robust input routing, and tickless event-driven design inspired by Lyra.
Add a description, image, and links to the gameplay-ability-system topic page so that developers can more easily learn about it.
To associate your repository with the gameplay-ability-system topic, visit your repo's landing page and select "manage topics."