Awesome CheatSheet 是对某项技术/领域的语法速览与实践备忘清单集锦。它包含了 JavaScript,Java,Go,Python,Rust 等常见的编程语言,Web,数据库,信息安全等 ITCS 知识图谱与技术路线中归档的知识技能点,其致力于提升学习速度与研发效能,即可以将其当做速查手册,也可以作为轻量级的入门学习资料。
需要注意的是,Awesome CheatSheets 中很多的文章仅有目录而无内容,这并不意味着这些文章是空白的,而是作者尚未将具体的文档仓库中的相关主题下内容整合进来,您可以前往感兴趣的分类仓库再行浏览。
对于每个领域,Awesome CheatSheet 可能包含了以下主题的文件:
-
{Something}-CheatSheet.md: 对于 {Something} 的语法特性,实践技巧,技术栈进行速览与盘点。
-
{Something}-Snippets-CheatSheet.md: 有用的/令人吃惊的 {Something} 代码片,帮助开发者迅速理解并且应用到工作中。
-
{Something}-OpenSource-CheatSheet.md: 推荐的 {Something} 相关的开源库或者工具。
-
2018~Awesome Cheatsheets: Useful cheatsheets with everything you should know in one single-file. 🚀
-
Psyduck
: Record CS knowlegement with XMind, version 2.0. 使用 XMind 记录 Linux 操作系统,网络,C++,Golang 以及数据库的一些设计
-
Apply best practices via CheatSheets: See more cheatsheets from Denny: #denny-cheatsheets
-
2022~Reference
: 为开发人员分享快速参考备忘清单【速查表】。
笔者所有文章遵循 知识共享 署名 - 非商业性使用 - 禁止演绎 4.0 国际许可协议,欢迎转载,尊重版权。如果觉得本系列对你有所帮助,欢迎给我家布丁买点狗粮(支付宝扫码)~
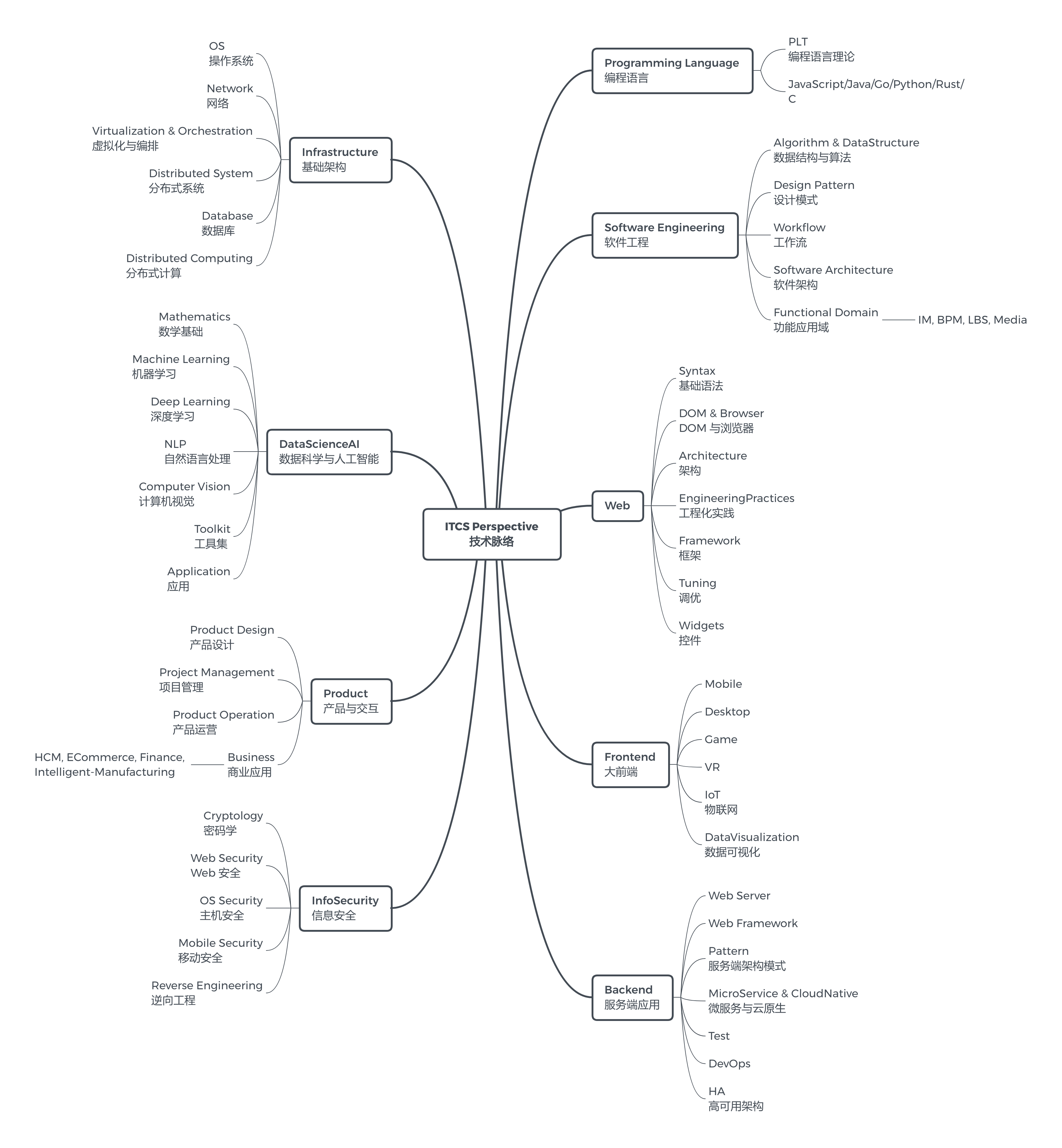
您还可以前往 NGTE Books 主页浏览包含知识体系、编程语言、软件工程、模式与架构、Web 与大前端、服务端开发实践与工程架构、分布式基础架构、人工智能与深度学习、产品运营与创业等多类目的书籍列表:



